南京积分落户政策2024最新解读:轻松达标90分,快速安家南京
1.1 政策背景与发展历程
南京积分落户政策不是突然出现的。它经历了从严格控制到逐步开放的转变过程。我记得2016年首次听说南京要推行积分落户时,身边不少朋友都持观望态度。那时候户籍制度改革刚刚起步,各大城市都在探索适合自身发展的人口管理方式。
南京作为长三角重要中心城市,面临着人才引进与城市承载能力的平衡难题。2018年正式实施的积分落户管理办法,标志着南京户籍制度改革进入新阶段。这个政策最初版本门槛较高,后来经过多次调整优化,逐步形成了现在的体系。政策演变过程中,明显能感受到城市对人才的渴望与包容。
1.2 积分落户的基本概念与意义
积分落户本质上是一种量化评价机制。它将申请人的各项条件转化为具体分数,达到规定分值就能获得落户资格。这种模式打破了传统的落户壁垒,让更多普通人看到了安家南京的希望。
这个政策的意义远不止于户籍变更。它实际上构建了一个相对公平的竞争平台。无论是高校毕业生、技能人才还是创业者,只要符合条件都有机会通过积分实现落户。我认识的一位软件工程师就是通过积分落户成功安家南京的,他说这个过程让他感受到了城市的开放与包容。
积分落户还促进了人口结构的优化。它引导申请人通过持续学习、稳定就业、社会贡献等方式提升自身价值,这种正向激励对个人发展和城市进步都有益处。
1.3 与其他城市落户政策的对比分析
对比上海、北京等超大城市,南京的积分落户政策显得更为亲民。上海的积分体系更侧重经济贡献和专业技能,北京则对学历和年龄有较高要求。南京在保持一定门槛的同时,给了普通劳动者更多机会。
与杭州、苏州等长三角兄弟城市相比,南京的积分指标设置更加均衡。它既看重学历职称,也认可技能等级;既关注就业稳定性,也鼓励社会参与。这种多元化的评价标准,能够覆盖更广泛的人群。
广州、深圳的积分落户政策相对成熟,但南京的特色在于其文化底蕴与现代化发展的结合。作为六朝古都,南京在积分指标中适当体现了对文化人才的倾斜,这是其他城市较少考虑的。
每个城市的积分落户政策都带着鲜明的地方特色。南京的选择反映了这座城市的发展定位和人才观——既要高层次人才,也不拒绝踏实努力的普通劳动者。
2.1 基本申请资格要求
想在南京通过积分落户,首先得满足几个基本门槛。持有南京市居住证是必要条件,这个证件相当于你在南京的"身份证"。我记得帮朋友办理时发现,居住证必须处于有效状态,过期的话需要提前续签。
连续缴纳社保也是个硬指标。目前要求是在南京连续缴纳城镇职工社会保险不少于24个月。这个"连续"很关键,中间断缴可能就要重新计算时间。有个做自由职业的朋友曾经因为社保断过两个月,不得不推迟申请计划。
年龄方面倒没有特别严格的限制,但超过法定退休年龄的申请人需要提供继续就业或创业的证明。无刑事犯罪记录是最基本的要求,这个在任何城市都一样。
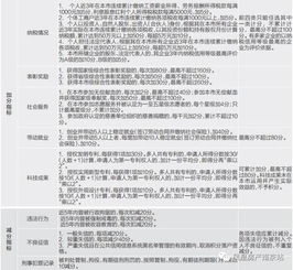
2.2 积分指标体系构成
南京的积分指标体系设计得挺有意思,像是一个多维度的评分游戏。总分由基础指标、加分指标和减分指标三部分组成,最后根据年度计划指标数从高分到低分确定落户人员。
基础指标包括年龄、学历、社保年限这些基本要素。加分指标就丰富多了,从专业技能到社会贡献,从创新创业到表彰奖励,几乎涵盖了一个人在南京发展的方方面面。
减分指标主要针对失信行为和违法行为。去年有个案例,申请人因为信用卡逾期记录被扣了分,虽然最后还是达标了,但排名确实受到了影响。
这个指标体系在不断优化,现在的版本比刚推出时合理很多。它不仅仅看重你的硬实力,也开始关注你在南京的实际融入程度。
2.3 各项积分指标的具体要求
年龄积分这块挺人性化的,最佳得分区间是18-40周岁。超过40岁后分数会递减,但不会直接归零。我见过一位45岁的申请人,虽然年龄分不高,但凭借其他方面的优势依然成功落户。
学历积分采取阶梯制,从高中到博士都有对应分值。不过要注意的是,学历必须能在学信网查到,假学历会被一票否决。职称和技能等级也能加分,高级技师和正高级职称能拿到最高分。
社保缴纳年限是稳定得分项,每满一年积1分。这个分数上不封顶,在南京工作时间越长越有优势。有个在南京工作了十年的朋友,光社保这一项就拿了10分。
住房情况也很重要。在南京有自有产权住房能直接加不少分,租房的话根据备案情况也能获得相应积分。最近政策调整后,租赁住房备案的积分标准有所提高。
创新创业和纳税贡献属于"高分项"。年纳税达到一定额度,或者获得创新创业大赛奖项,都能获得可观加分。但这类加分需要提供详实的证明材料。
社会服务方面,参加志愿服务、无偿献血、见义勇为等行为都能加分。这些指标设计得很巧妙,既鼓励了正能量,又促进了社会和谐。
值得一提的是,有些指标之间存在互补关系。比如年龄偏大的申请人,可以通过专业技能或社会贡献来弥补年龄分的不足。这种设计让积分体系更加公平合理。
3.1 2023-2024年政策变化要点
今年南京的积分落户政策确实做了不少调整。最明显的变化是总分门槛有所降低,从原来的100分降到了90分。这个调整让很多原本差几分的朋友看到了希望。我认识的一位设计师就是因为这个变化顺利达标了。

租赁住房积分标准提高是个值得关注的改变。现在办理了正规租赁备案的申请人,每年能获得的分值比往年高出不少。这反映出政策在向长期稳定居住的群体倾斜,不再单纯强调房产所有权。
年龄积分区间也做了优化。40-45周岁年龄段的积分标准更加友好,不再像以前那样急剧下降。这种调整考虑到了中年专业技术人才的实际需求,他们往往正是城市发展需要的中坚力量。
社保连续缴纳要求的认定方式变得更灵活。允许补缴的月份范围有所扩大,只要在申请前完成补缴,就不会影响连续性认定。这个细节调整解决了很多人的实际困扰。
3.2 积分标准调整的具体内容
学历积分方面,硕士和博士的分值差距在缩小。政策似乎在传递一个信号:不同层次的高学历人才都很重要。职业资格认证的积分范围扩大了,一些新兴行业的职业资格也被纳入计分体系。
创新创业指标的变化很有意思。现在不仅看创业规模,更注重创新质量和持续经营能力。获得市级以上创新创业大赛奖项的分值有所提升,但审核也更严格了。
纳税积分标准做了细分。年纳税额在5万到10万区间的积分梯度更合理,不再是简单的线性增长。这种设计让中小企业和个体工商户的贡献能得到更公平的体现。
社会服务积分新增了几个项目。参与社区治理、担任楼栋长这些基层服务现在也能获得积分。我注意到身边有位邻居就是因为长期参与社区志愿服务,今年申请时多了关键的两分。
信用积分的重要性在提升。良好的个人信用记录能获得的基础分增加了,而失信行为的扣分标准也更加明确。这种调整强化了信用体系在落户评价中的作用。
3.3 新政策对申请者的影响分析
这些调整对不同类型的申请人影响各不相同。对年轻申请人来说,社保要求的放宽是个利好。刚工作两三年的年轻人现在有更多机会达到申请条件。
租赁居住的群体可能是最大受益者。新的积分标准让稳定租住也能获得可观分数,这在一定程度上缓解了购房压力。有位在南京租住了五年的朋友告诉我,光这一项就让他比去年多了8分。
中年专业技术人才会发现政策更加友好。年龄积分的优化,加上工作经验和专业资历的重视,让这个群体在积分计算中不再处于明显劣势。
创新创业者的优势在扩大。虽然审核更严格了,但对应的分值提升也很明显。真正有创新成果的创业者能通过这些指标快速积累分数。
整体来看,新政策更注重申请人在南京的实际融入程度和持续发展潜力。它不再单纯看重某个单一指标,而是通过更加平衡的指标体系来评估申请人的综合条件。这种导向让积分落户政策更加贴近城市发展的实际需求。
记得去年帮朋友分析时,我们还担心某些硬性条件会成为难以逾越的门槛。现在看来,政策的持续优化正在让落户通道变得更加通畅和合理。
4.1 完整申请流程步骤详解
申请南京积分落户就像完成一个精心设计的通关游戏。第一步需要在"我的南京"APP或南京市人社局官网注册个人账号。这个步骤看似简单,但很多人会忽略实名认证的重要性。我记得有位朋友因为早期注册时信息填写不完整,后来花费了不少时间重新验证。
在线填报积分信息是核心环节。系统会引导你逐项填写教育背景、工作经历、社保缴纳情况等。每完成一个模块,系统会实时显示当前积分。建议在这个阶段就准备好所有证明材料,边填边核对。有位申请人告诉我,他在填写时发现社保记录有三个月空白,及时联系公司补缴后才继续申请。

提交预审后通常需要等待5个工作日。这个阶段工作人员会初步审核材料的完整性。如果发现问题,系统会标注需要补充或修改的内容。预审通过后,就可以预约现场提交纸质材料的时间了。
现场提交环节需要申请人亲自到场。各区人社局的受理点工作节奏不太一样,建议选择非高峰时段预约。我陪朋友去过建邺区的受理点,工作人员会仔细核对原件和复印件,整个过程大概需要半小时。
公示期是最后的等待阶段。每月下旬,审核通过的名单会在官网公示7天。这个阶段基本已经确定结果,只需要耐心等待正式通知。整个流程从开始到完成,顺利的话大约需要两个月时间。
4.2 材料准备与提交要求
材料准备就像在整理一个精细的工具箱。身份证、居住证这些基本证件自然不可或缺,但很多人会忽略证件的有效期。上个月就遇到一位申请人,因为居住证即将到期差点影响申请进度。
学历证明的准备要特别注意。除了毕业证书,最好提前在学信网做好学历认证备案。海外学历则需要教育部留学服务中心的认证报告。有位海归朋友就是因为提前准备好了这些材料,审核过程特别顺利。
社保缴纳记录现在可以直接在线获取。但建议还是去社保局打印一份官方证明,上面有清晰的公章更稳妥。工作证明则需要包含入职时间、职位、薪资等关键信息,最好使用公司抬头纸打印。
租房备案材料是很多人的难点。需要提供租赁合同、房东身份证复印件、房产证复印件和租赁备案证明。我认识的一位租客花了三周才凑齐这些材料,建议提前和房东沟通配合。
纳税证明的准备也有讲究。可以在税务局网站申请打印近三年的纳税记录,或者使用"个人所得税"APP的完税证明功能。所有材料都需要准备原件和复印件,复印件建议使用A4纸单面复印。
4.3 常见问题与解决方案
社保断缴可能是最常遇到的问题。如果断缴在三个月内,及时补缴通常不会影响连续性认定。超过三个月的就需要提供正当理由说明,比如离职证明、新单位录用通知等辅助材料。
积分计算出现分歧时不要慌张。有位申请人在自主创业年限积分上遇到问题,后来通过提供营业执照、银行流水、纳税记录等系列证明文件成功解决了争议。建议在申请前就对照积分表自行计算,遇到疑问提前咨询。
材料缺失或不符合要求的情况很常见。比如租房备案证明缺少房东签名,或者工作证明没有加盖公章。这些问题通常可以在补正期内解决,关键是保持与审核人员的顺畅沟通。
年龄计算时点容易产生误解。积分落户的年龄计算以申请当月为准,不是以材料提交日或审核通过日计算。有位申请人就是把握好了这个时间点,在生日前一个月提交申请,成功保住了更高的年龄积分。
申请期间工作变动需要特别留意。如果在新单位工作不满半年,可能需要原单位出具相关证明。社保和个税缴纳单位不一致时,也要准备好情况说明材料。
记得去年协助的一个案例,申请人因为搬家错过了补正通知。现在想想,保持通讯方式畅通、定期查看申请进度真的很重要。这些看似细枝末节的事情,往往决定着申请的成败。
5.1 积分落户政策实施成效分析
南京积分落户推行这些年来,确实改变了很多人的生活轨迹。我认识的一位设计师,在南京工作七年,去年通过积分落户正式成为新南京人。他说拿到户口那天,感觉终于在这座城市扎下了根。
从数据上看,政策实施以来已有数万人通过这个渠道获得落户资格。最明显的变化是人才结构在优化,本科以上学历申请者占比逐年提升。去年新增落户人员中,35岁以下的年轻人超过七成,给城市注入了新鲜活力。

社保缴纳年限这个指标发挥了关键作用。它确保了申请者与城市发展有着实质性的联系。有位在江宁区工作了五年的工程师告诉我,正是因为连续缴纳社保,他的积分才能达标。这种设计既公平又务实,让真正参与城市建设的人获得相应回报。
不过政策执行中也发现了一些值得关注的现象。比如部分申请者反映,某些紧缺职业的加分标准还可以更精准。我了解到软件开发类的申请者积分普遍较高,但一些传统制造业的技术骨干反而得分不占优势。这可能需要在未来的指标调整中进一步优化。
居住证持有时长这个维度也很有意思。它像是一个温度计,测量着申请者与这座城市的融合程度。记得有对夫妻,丈夫先满足条件落户,第二年妻子也顺利通过积分落户。这种渐进式的融入方式,让新市民能够更好地适应城市生活。
5.2 与其他落户方式的对比优势
积分落户最特别的地方在于它的包容性。相比人才引进对学历职称的硬性要求,它给了普通人更多机会。我遇到过一位餐饮店长,虽然学历不高,但凭借稳定的社保和纳税记录,最终也达到了落户线。
与投资落户相比,积分落户更注重个人对城市的实际贡献。不需要大额资金投入,而是通过就业、纳税、社会服务等日常行为积累积分。这种方式更可持续,也更能体现公平原则。
应届毕业生落户确实更快捷,但只适用于特定人群。积分落户则像一条更宽阔的通道,照顾到那些毕业后在南京逐步发展的人群。有位工作了四年的销售主管告诉我,他就是通过积分落户弥补了当年错过应届落户的遗憾。
亲属投靠落户受限于家庭关系,积分落户却向所有人敞开大门。这种普惠性让每个在南京努力打拼的人都能看到希望。不过积分落户的周期相对较长,需要申请者提前规划、耐心积累。
值得一提的是积分落户的透明度。所有指标和分值都公开可查,申请者可以清楚地知道自己的位置和努力方向。这种可预期性减少了不确定性,让整个过程更加阳光规范。
5.3 未来政策发展趋势预测
看着积分落户政策这些年的演进,能感受到它在不断成熟。未来可能会更注重申请者的实际居住需求。比如已经在南京稳定工作生活多年的群体,或许会有更便利的通道。
指标体系的精细化是个大趋势。现在的人才认定标准可能还会拓宽,不仅看学历职称,也会更重视实际技能和专业贡献。我认识的一位非遗传承人就说,希望未来能考虑文化传承这类特殊贡献的积分。
区域协调发展可能会影响政策导向。南京正在推进都市圈建设,积分落户或许会与区域人才流动政策更好衔接。住在周边城市但在南京工作的人群,可能获得更灵活的积分认定方式。
数字技术的发展会让申请更便捷。全程网办、智能审核可能会成为标配。就像现在很多政务事项可以“一网通办”,积分落户的未来应该也会更智能、更人性化。
公共服务均等化是个重要方向。随着更多新市民落户,教育、医疗等资源的配置需要更加均衡。这可能反过来影响积分指标的设置,促进人口合理分布。
记得去年和一位政策研究者交流,他说积分落户就像一座桥梁,既要保持适当的门槛,又要确保通行顺畅。未来这座桥可能会设计得更精巧,让每个符合条件的行人都能平稳通过。
政策总是在实践中不断完善。也许不久的将来,我们会看到更贴近实际、更温暖人心的积分落户新版本。毕竟,让努力生活的人获得应有的认可,这才是政策最根本的初衷。








