随着城市化进程的加快,越来越多的人选择在城市安家立业,住房公积金作为一种住房保障制度,对于广大职工来说,是实现住房梦想的重要途径之一,长沙,作为湖南省的省会城市,近年来在住房公积金政策上不断优化,为市民提供了更多的便利,本文将为您详细解读长沙住房公积金的相关政策、申请流程以及常见问题,帮助您更好地理解和利用这一制度。
长沙住房公积金政策解读
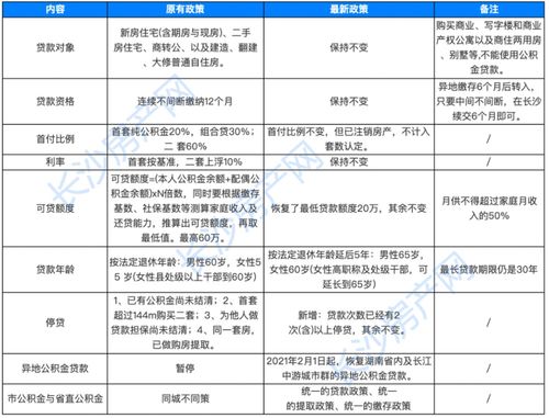
1、政策背景
长沙住房公积金制度的建立,旨在帮助职工解决住房问题,提高职工的居住水平,通过强制性的储蓄和贷款,职工可以在购房时享受到更低的利率,减轻购房负担。
2、缴存比例
长沙住房公积金的缴存比例由单位和个人共同承担,单位和个人的缴存比例最低为5%,最高不超过12%,具体的缴存比例由单位根据实际情况确定。
3、缴存基数
缴存基数是计算住房公积金缴存额的基础,长沙住房公积金的缴存基数为职工上一年度的月平均工资,如果职工工资低于长沙市上一年度职工月平均工资的60%,则以60%为基数;如果高于300%,则以300%为基数。
4、贷款政策
长沙住房公积金贷款政策包括贷款额度、贷款期限和利率等方面,贷款额度与职工的缴存年限、缴存余额等因素有关,贷款期限最长不超过30年,且贷款期限加上借款人年龄不得超过70岁,贷款利率则根据中国人民银行公布的基准利率进行调整。
长沙住房公积金申请流程
1、缴存账户开设

职工需要在长沙住房公积金管理中心开设个人账户,并与单位签订缴存协议,开始缴存住房公积金。
2、贷款申请
职工在购房时,可以向长沙住房公积金管理中心提出贷款申请,需要提交的材料包括身份证、户口本、婚姻状况证明、购房合同、首付款证明等。
3、审核与审批
长沙住房公积金管理中心会对职工提交的材料进行审核,审核通过后,会根据职工的缴存情况和购房需求,确定贷款额度和期限。
4、签订合同
贷款审批通过后,职工需要与长沙住房公积金管理中心签订贷款合同,明确贷款金额、期限、利率等事项。

5、放款与还款
合同签订后,长沙住房公积金管理中心会将贷款资金划拨至职工指定的账户,职工需要按照合同约定,按时足额还款。
长沙住房公积金常见问题解答
1、问:住房公积金可以用于哪些用途?
答:住房公积金主要用于职工购买、建造、翻建、大修自住住房,以及支付住房贷款本息等住房消费支出。
2、问:住房公积金可以提取吗?
答:在符合一定条件的情况下,职工可以提取住房公积金,购房、租房、退休、离职等情况下,职工可以申请提取住房公积金。
3、问:住房公积金贷款利率是多少?

答:住房公积金贷款利率根据中国人民银行公布的基准利率进行调整,五年期以下(含五年)的贷款利率为2.75%,五年期以上的贷款利率为3.25%。
4、问:住房公积金贷款额度如何确定?
答:住房公积金贷款额度主要根据职工的缴存年限、缴存余额、购房价格等因素综合确定,具体额度需要根据职工的实际情况和长沙住房公积金管理中心的规定来确定。
5、问:住房公积金贷款期限最长是多久?
答:住房公积金贷款期限最长不超过30年,且贷款期限加上借款人年龄不得超过70岁。
长沙住房公积金作为一项重要的住房保障制度,为广大职工提供了购房贷款的便利,了解和掌握住房公积金的政策、申请流程和常见问题,对于职工来说至关重要,希望本文能够帮助您更好地理解和利用长沙住房公积金,实现您的住房梦想,如果您还有其他疑问,欢迎咨询长沙住房公积金管理中心,获取更详细的信息和指导。








