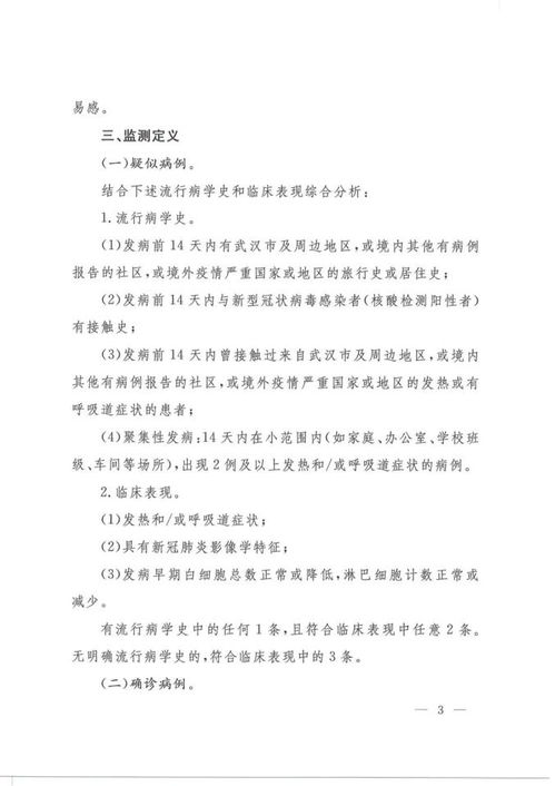
境外输入病例,防控挑战与应对策略

浏熙 法律新闻 2025-07-10 44 0

随着全球化的不断深入,人员流动日益频繁,境外输入病例成为了全球公共卫生领域面临的一个重大挑战,本文将探讨境外输入病例的概念、防控的重要性、面临的挑战以及有效的应对策略,旨在帮助读者更深入地理解这一问题,并鼓励他们探索更多相关信息。

境外输入病例的概念

境外输入病例指的是由于国际旅行、商务、学习等原因,从国外进入一个国家或地区后,被确诊感染某种传染病的病例,这些病例可能携带的病原体包括但不限于流感病毒、新冠病毒、登革热病毒等,境外输入病例的存在,不仅对输入国的公共卫生安全构成威胁,也可能引发疫情的再次爆发。

防控的重要性

防控境外输入病例的重要性不言而喻,有效的防控可以减少疫情的传播,保护公众健康,控制境外输入病例有助于减轻医疗系统的压力,确保医疗资源能够更合理地分配,防控境外输入病例还有助于维护社会稳定和经济发展,避免因疫情导致的经济停滞和社会恐慌。

面临的挑战

1、人员流动的复杂性:全球化使得人员流动更加频繁,这增加了境外输入病例的风险,根据世界旅游组织的数据,2019年全球国际旅游人数达到了15亿人次,这为疫情的跨国传播提供了途径。

2、检测和隔离的难度:由于病毒的潜伏期和无症状感染者的存在,对所有入境人员进行检测和隔离是一项巨大的挑战,这不仅需要大量的人力物力,还需要高效的协调和合作。

境外输入病例,防控挑战与应对策略

3、信息共享的不足:不同国家和地区在疫情信息共享方面存在差异,这可能导致防控措施的不一致和效率低下。

4、疫苗接种的不均衡:全球疫苗接种率的不均衡也是境外输入病例防控的一个挑战,根据世界卫生组织的数据,发达国家的疫苗接种率远高于发展中国家,这可能导致病毒在未充分接种疫苗的地区继续传播。

有效的应对策略

1、加强国际合作:国际合作是防控境外输入病例的关键,各国需要共享疫情信息,协调防控措施,并在疫苗分配上实现公平。

2、实施严格的入境检测和隔离政策:对所有入境人员进行核酸检测,并根据检测结果实施相应的隔离措施,中国在疫情期间实施了“14+7”的隔离政策,即14天集中隔离后,再进行7天的居家健康监测。

3、推广疫苗接种:疫苗是防控疫情的重要工具,各国应努力提高疫苗接种率,特别是对于高风险人群和关键行业工作者。

4、提高公众意识:通过教育和宣传提高公众对于境外输入病例防控的认识,鼓励人们在旅行时采取防护措施,如佩戴口罩、保持社交距离等。

5、利用科技手段:利用大数据、人工智能等技术手段,对疫情进行实时监控和预测,以便更有效地应对境外输入病例。

生动的实例

以中国为例,2020年初新冠疫情爆发后,中国迅速采取了一系列措施来防控境外输入病例,其中包括对所有入境人员进行核酸检测,实施集中隔离政策,以及加强与其他国家的疫情信息共享,这些措施有效地控制了疫情的传播,保护了公众健康。

境外输入病例是全球公共卫生领域面临的一个重大挑战,通过加强国际合作、实施严格的入境检测和隔离政策、推广疫苗接种、提高公众意识以及利用科技手段,我们可以更有效地防控境外输入病例,保护全球公共卫生安全,希望本文能够帮助读者对境外输入病例有更深入的理解,并鼓励他们探索更多相关信息。

你可能想看:
免责声明:本网站部分内容由用户自行上传,若侵犯了您的权益,请联系我们处理,谢谢!联系QQ:2760375052

分享:

扫一扫在手机阅读、分享本文

浏熙

这家伙太懒。。。

  • 暂无未发布任何投稿。

最近发表