在当今社会,劳动关系的稳定性直接影响着个人的生活质量和企业的健康发展,随着我国《劳动合同法》及相关法律法规的不断完善,劳动者权益保护成为社会各界关注的焦点之一。“解除劳动合同经济补偿金”作为维护劳动者合法权益的重要手段,在实践中扮演着不可或缺的角色,本文将从法律依据、计算标准、适用情形等方面对这一概念进行深入探讨,帮助读者更好地理解其内涵与外延。
法律依据及意义
根据《中华人民共和国劳动合同法》第四十六条规定:“有下列情形之一的,用人单位应当向劳动者支付经济补偿:(一)劳动者依照本法第三十八条规定解除劳动合同的;(二)用人单位依照本法第三十六条规定向劳动者提出解除劳动合同并与劳动者协商一致解除劳动合同的;……”该条款明确指出了在特定情况下,用人单位需向离职员工支付一定数额的经济补偿金,这不仅是对劳动者因非自身原因导致失业给予的物质帮助,更是体现了国家对劳动力价值的尊重以及对社会稳定和谐发展的重视。
经济补偿金的计算方式
经济补偿按劳动者在本单位工作的年限,每满一年支付一个月工资的标准向劳动者支付,六个月以上不满一年的,按一年计算;不满六个月的,向劳动者支付半个月工资的经济补偿,劳动者月工资高于用人单位所在直辖市、设区的市级人民政府公布的本地区上年度职工月平均工资三倍的,向其支付经济补偿的标准按职工月平均工资三倍的数额支付,向其支付经济补偿的年限最高不超过十二年,这里所称月工资是指劳动者在劳动合同解除或者终止前十二个月的平均工资。

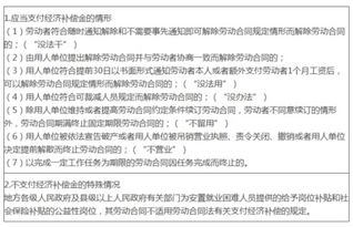
适用情形详解
1、协商一致解除合同:当双方经平等协商后达成一致意见解除劳动关系时,若符合法定条件,则企业应按规定支付经济补偿金。
2、因客观情况变化解除合同:如企业搬迁、业务调整等非主观因素导致无法继续履行原劳动合同的情形下,也需按照法律规定给予相应补偿。
3、劳动者单方面解除合同:如果用人单位存在未及时足额支付劳动报酬、未依法为劳动者缴纳社会保险费等违法行为,劳动者有权单方面解除劳动合同,并要求获得经济补偿。

4、劳动合同到期不续签:除用人单位维持或者提高劳动合同约定条件续订劳动合同,劳动者不同意续订的情形外,固定期限劳动合同期满终止的,用人单位也应当支付经济补偿。
案例分析
张先生于2015年入职某科技公司担任软件工程师职务,2022年因公司经营状况不佳被迫裁员,根据《劳动合同法》相关规定,公司在裁员过程中应当依法向张先生支付相当于其在职期间平均月薪乘以工作年限的经济补偿金,假设张先生离职前12个月平均月薪为1万元人民币,且其在该公司工作了7年,则其应得经济补偿金总额为7万元(1万元×7年),通过此类案例可以看出,合理合法地运用经济补偿机制不仅有助于缓解因裁员给员工带来的经济压力,同时也彰显了企业在面临困境时仍不忘回馈员工的人文关怀精神。
解除劳动合同经济补偿金制度作为我国劳动法律体系中一项重要组成部分,在平衡劳资双方利益关系、促进社会公平正义等方面发挥着积极作用,对于企业和劳动者而言,深入了解并正确执行相关法律法规,不仅能有效规避潜在风险,还能进一步增强双方的合作信任度,共同营造健康有序的市场环境,希望广大用人单位能够积极践行社会责任,充分尊重每一位员工的合法权益,共同推动构建更加和谐稳定的劳动关系。

宅基地补偿全攻略:轻松掌握政策要点,避免补偿纠纷,保障农民权益
商品房买卖合同示范文本:一文读懂购房合同避坑指南,轻松签约不踩雷
抚恤金申请指南:轻松搞定申请流程与材料准备,快速获得经济补助
2023年新职业病防治法解读:企业责任强化与员工权益保护全解析
深圳最低工资标准2024年最新调整预期:从2360元到未来的生活保障与城市竞争力
社保和养老保险区别详解:告别混淆,轻松规划你的全方位保障与晚年生活
上海市最低工资标准2024最新解读:保障劳动者权益,避免收入不足的困扰
流动人口计划生育证办理全攻略:轻松解决子女入学与异地权益保障难题








