构建工地安全的基石
在当今快速发展的社会中,建筑行业作为国民经济的重要支柱之一,其发展速度日新月异,在追求效率与质量的同时,我们也不能忽视施工过程中可能存在的安全隐患,为了确保每一个施工现场的安全,预防和减少事故的发生,签订《安全施工责任书》成为了一种行之有效的管理手段。
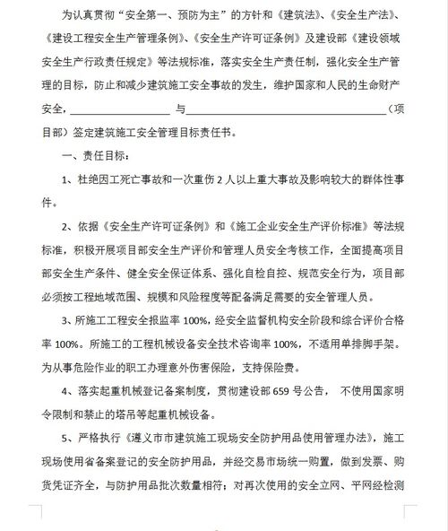
什么是安全施工责任书?
安全施工责任书是指建设单位、施工单位以及监理单位等多方共同签署的一份文件,它明确了各方在工程实施过程中的安全管理职责与义务,并对违反规定的处罚措施做出了详细规定,通过这样一份书面协议,不仅能够增强各方的责任意识,还能促使所有参与者更加重视安全生产工作。
安全施工责任书的重要性
(一)规范行为准则
安全施工责任书为参与项目的各方提供了明确的行为指南,从制度层面确立了安全生产的基本框架,它要求所有人员必须遵守相关法律法规及企业内部规章制度,按章办事,从而有效避免因个人疏忽或违规操作引发的安全事故。

(二)强化责任落实
通过明确界定各自的权利与义务,安全施工责任书有助于形成“横向到边、纵向到底”的责任体系,这样一来,一旦发生安全事故,便可以迅速追溯责任主体,便于及时处理问题,防止事态扩大化。
(三)提升应急处置能力
安全施工责任书中通常还会包含紧急情况下的应对预案,指导相关人员如何正确开展自救互救行动,最大限度地降低人员伤亡和财产损失,这无疑大大提高了整个项目团队面对突发事件时的应变能力和处置水平。

如何制定并执行安全施工责任书?
(一)前期准备阶段
在编制安全施工责任书之前,需要先进行全面的风险评估分析,识别出潜在的安全隐患点;接着根据国家有关安全生产法律规范及行业标准,结合工程实际特点,拟定具体条款内容;最后组织召开专题会议,邀请所有相关方共同讨论修改完善。
(二)正式签署环节
待责任书文本确定无误后,由项目经理牵头,召集全体成员集中学习讲解,并逐条确认无异议的情况下集体签字盖章生效,此步骤旨在确保每位员工都充分理解自身肩负的使命任务,自觉践行安全承诺。

(三)后期监督考核
为了保障责任书的有效执行,必须建立起一套科学合理的考核评价机制,定期开展自查自纠活动,发现问题立即整改;同时还可以引入第三方专业机构进行独立审查,以客观公正的态度促进持续改进。
《安全施工责任书》既是保障建设工程顺利推进的重要工具,也是构建和谐劳动关系的有效途径,只有当每一位从业者都真正将安全理念内化于心、外化于行,才能从根本上消除事故隐患,实现企业的长治久安和社会的安定团结,让我们携手共进,用实际行动书写好这份沉甸甸的“安全契约”,为自己也为他人营造一个安心舒适的工作环境吧!








