离婚协议书范本考试大纲

离婚协议书范本考试大纲

离婚协议书是夫妻双方在离婚过程中,为了明确双方权利义务关系,达成一致意见后签署的法律文件。本大纲旨在帮助考生了解离婚协议书的基本结构、内容及法律效力,以确保在实际编写和审核过程中能够正确处理相关事务。

  • 离婚协议书
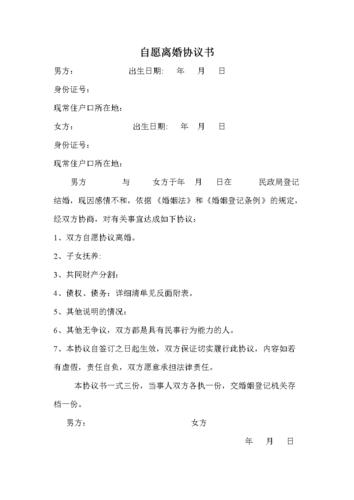
  • 开头部分:包括协议书的编号、签署日期和地点。
  • 当事人信息:详细列出双方的姓名、性别、年龄、身份证号、住址等基本信息。
  • 离婚声明:明确双方同意离婚的声明。
  • 财产分割:详细描述双方在婚姻关系中获得的财产和如何进行分割。
  • 子女抚养:如果有子女,需说明子女的抚养权归属、抚养费的支付等事项。
  • 债务处理:描述婚姻关系中产生的债务如何处理。
  • 其他条款:包括对未来可能出现的纠纷处理方法、协议的修改和解除条件等。
  • 签署部分:包括双方签字、日期及见证人签字(如需要)。

离婚协议书一经双方签署并合法办理手续(如登记),即具备法律效力。协议内容必须符合法律法规的要求,否则可能会被法院驳回或修改。了解离婚协议书的法律效力对保护自身权益非常重要。

  • 协议书是否必须公证:离婚协议书的公证不是强制性的,但公证可以增加协议的法律效力。
  • 协议条款不明确怎么办:如果协议条款不明确,可能会导致执行困难。应尽量详细明确每一项条款。
  • 如何处理未成年子女的抚养权问题:应根据子女的最佳利益进行安排,并遵循相关法律法规。

提供一个标准化的离婚协议书范本,帮助考生理解实际应用中的写作规范和要求。范本内容包括前述各部分的标准格式和示例内容。

理解离婚协议书的编写和法律要求对于离婚双方至关重要。正确填写协议书可以有效预防后续法律纠纷,保障双方的合法权益。

本大纲仅供参考,具体情况应根据实际法律法规和个人情况进行调整。

```

你可能想看:
免责声明:本网站部分内容由用户自行上传,若侵犯了您的权益,请联系我们处理,谢谢!联系QQ:2760375052

分享:

扫一扫在手机阅读、分享本文

素熙

这家伙太懒。。。

  • 暂无未发布任何投稿。

最近发表